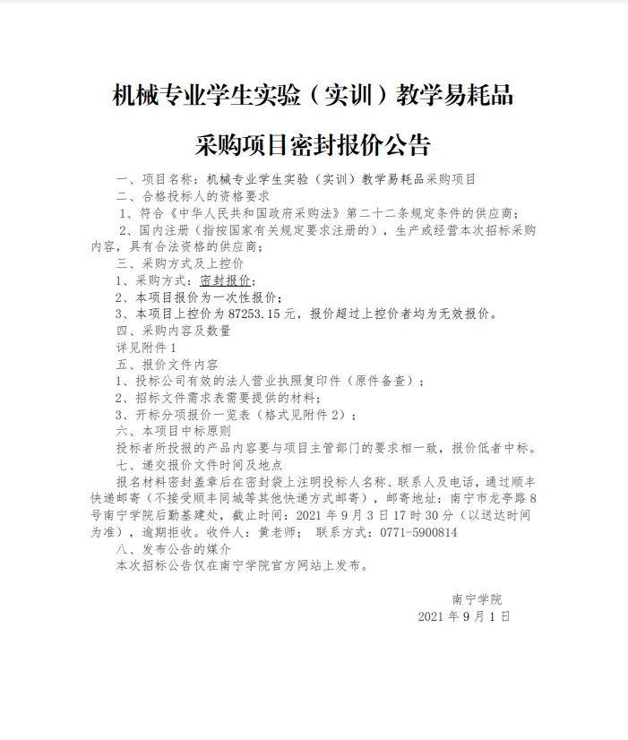
机械专业学生实验(实训)教学易耗品采购项目密封报价公告
  • 发布时间:2021-09-01
  • 点击数:

 

分享到: